2138CC太阳集团2138CC太阳集团2021年下半年红十字救护员资格认证培训班招生简章
发布者:培训部 2021-09-27 已阅人次
为贯彻落实自治区党委、人民政府印发《“健康广西2030”规划》中实现“到2030年,群众应急救护知识和技能普及率达到20%”的要求,普及开展应急救护培训,提高群众应急救护技能,广西红十字会救护训练中心2138CC太阳集团培训基地拟面向校内外开办红十字救护员资格认证培训班,现就2021年秋季学期培训有关事项通知如下:
一、培训对象
各应急救援队队员、志愿者,高校师生,以及社会各行业、各团体有意提高应急救护技能,年满16周岁的个人。
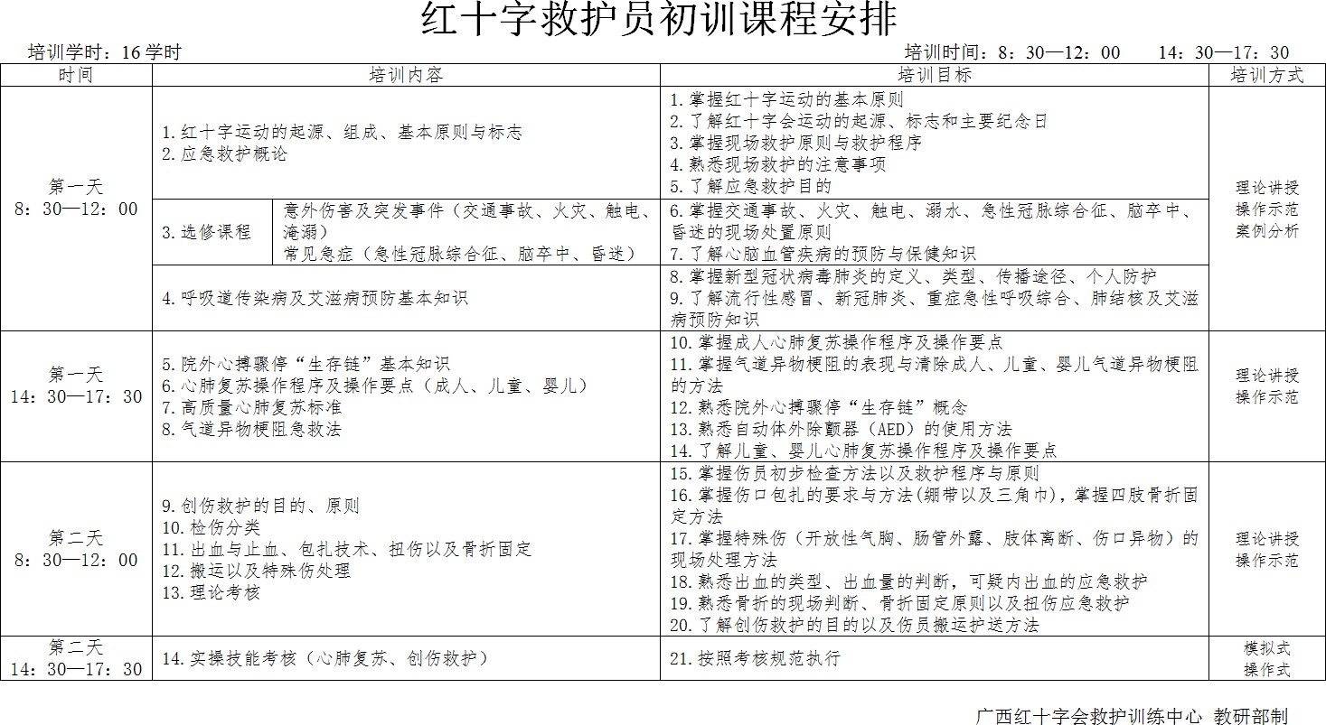
二、培训内容
包括应急救护概论、心肺复苏、气道异物梗阻急救法、创伤救护技能、家庭急症处理、突发意外处理等。(附件)
三、培训师资
广西红十字会救护训练中心培训师
四、培训方式
培训采用讲座与实操相结合的教学模式进行,以理论讲授、案例分析、分组实操、模拟意外事故的应急处置等形式为主。
为方便操作,建议上课期间轻便着装。
五、培训时间
2021年下半年拟每月举办一期共四期培训,每期培训时长为两天共16学时,上课时间为早上8:30--12:00,下午14:30—17:30。具体时间安排如下:
第一期:9月25-26日(周六、周日)
第二期:10月23-24日(周六、周日)
第三期:11月27-28日(周六、周日)
第四期:12月25-26日(周六、周日)
注意:首次上课时学员需携带本人身份证原件进行现场登记。
六、培训地点
2138CC太阳集团校内,含屏风、雁山校区。
七、报名时间
第一期:9月1日至9月24日
第二期:10月1日至10月22日
第三期:11月1日至11月26日
第四期:12月1日至12月24日
八、收费标准及缴费方式
1.收费标准:220元/人/期(含教材费)
2.缴费方式:现场缴费,或微信转账,或对公转账均可
户名:广西红十字会救护训练中心
账号:20-016201040007276
开户行:中国农业银行南宁南湖支行
九、证书获得
培训结束考核合格后,学员可获得广西红十字会颁发的《红十字救护员证》,该证书全国通用,有效期两年。期满后可在广西任何城市参加红十字会组织的复训班(1天),证书继续有效。
十、报名方式

(报名二维码) (微信群)
尹小可(红会老师):13077687748(微信同号)
李凤珍(桂工老师):0773-5896879
附件:红十字救护员初训课程安排
2138CC太阳集团2138CC太阳集团
2021年9月13日
附件:

1.心肺复苏:疫情防控期间不要求操作练习及考核人工呼吸,建议人工呼吸使用简易呼吸器代替或实施单纯按压式心肺复苏
2.止血:加压包扎止血法、止血带止血法(布带绞紧止血法)
3.包扎:
(1)绷带包扎:环形包扎、螺旋包扎、“8”字包扎
(2)三角巾包扎:帽式包扎、单肩包扎、双肩包扎、单胸包扎、双胸包扎、全手臂包扎
4.骨折固定:前臂骨折固定、上臂骨折固定、大腿健肢固定、小腿健肢固定
广西红十字会救护训练中心 教研部制
关注我们