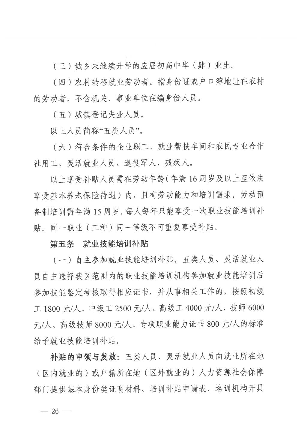
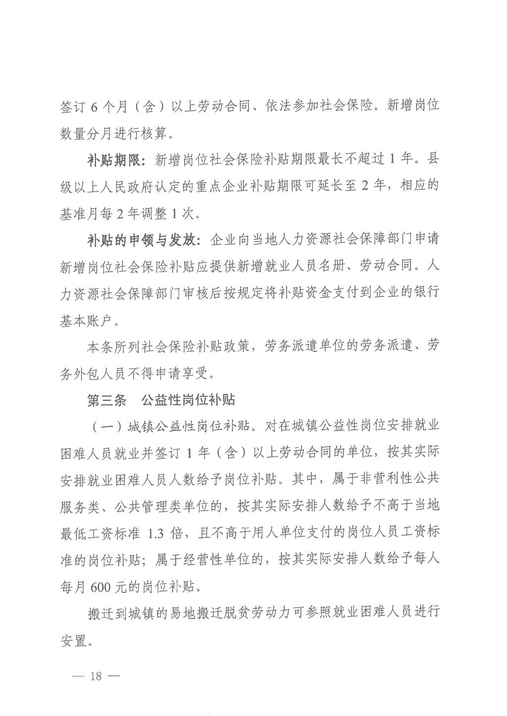
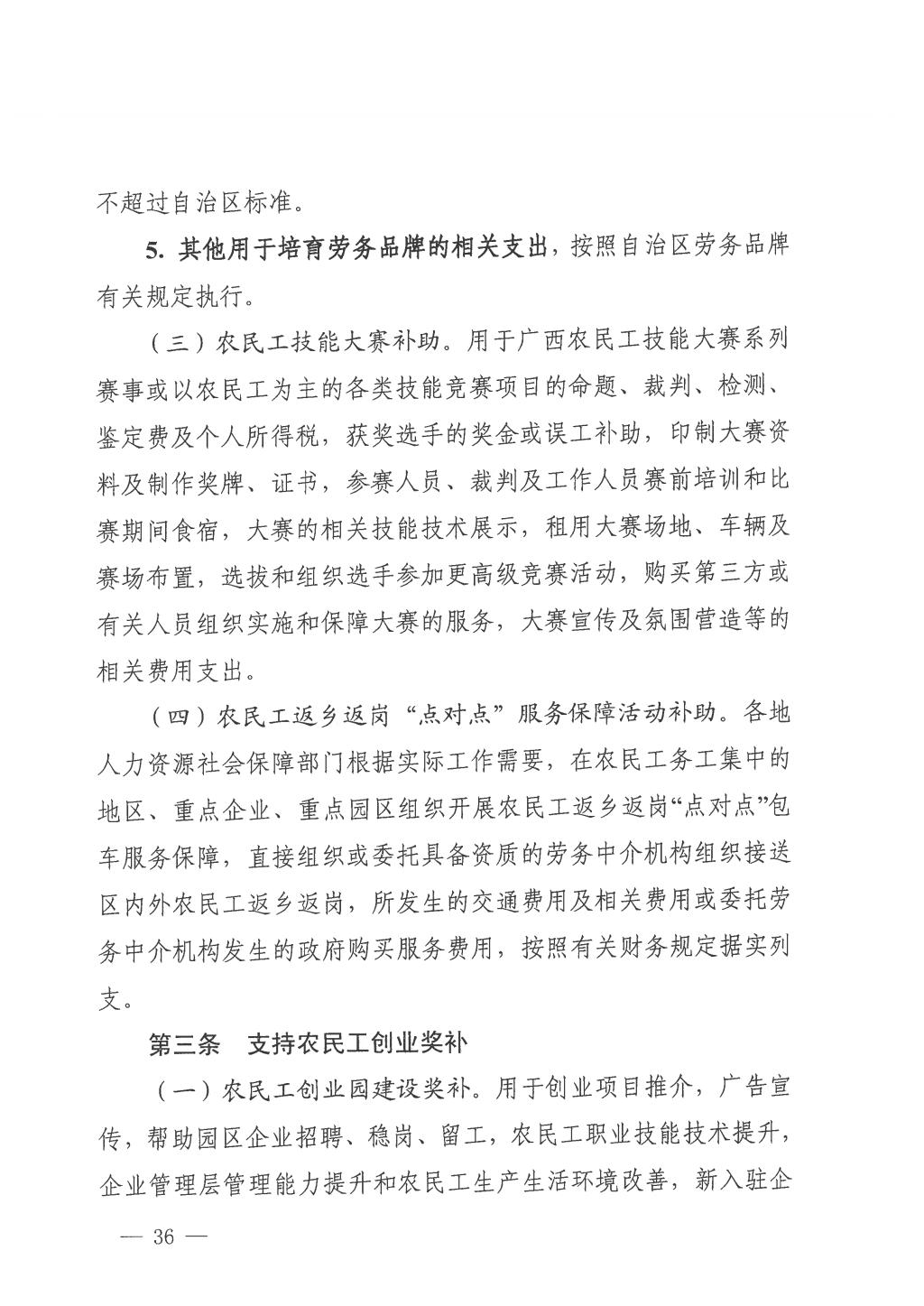
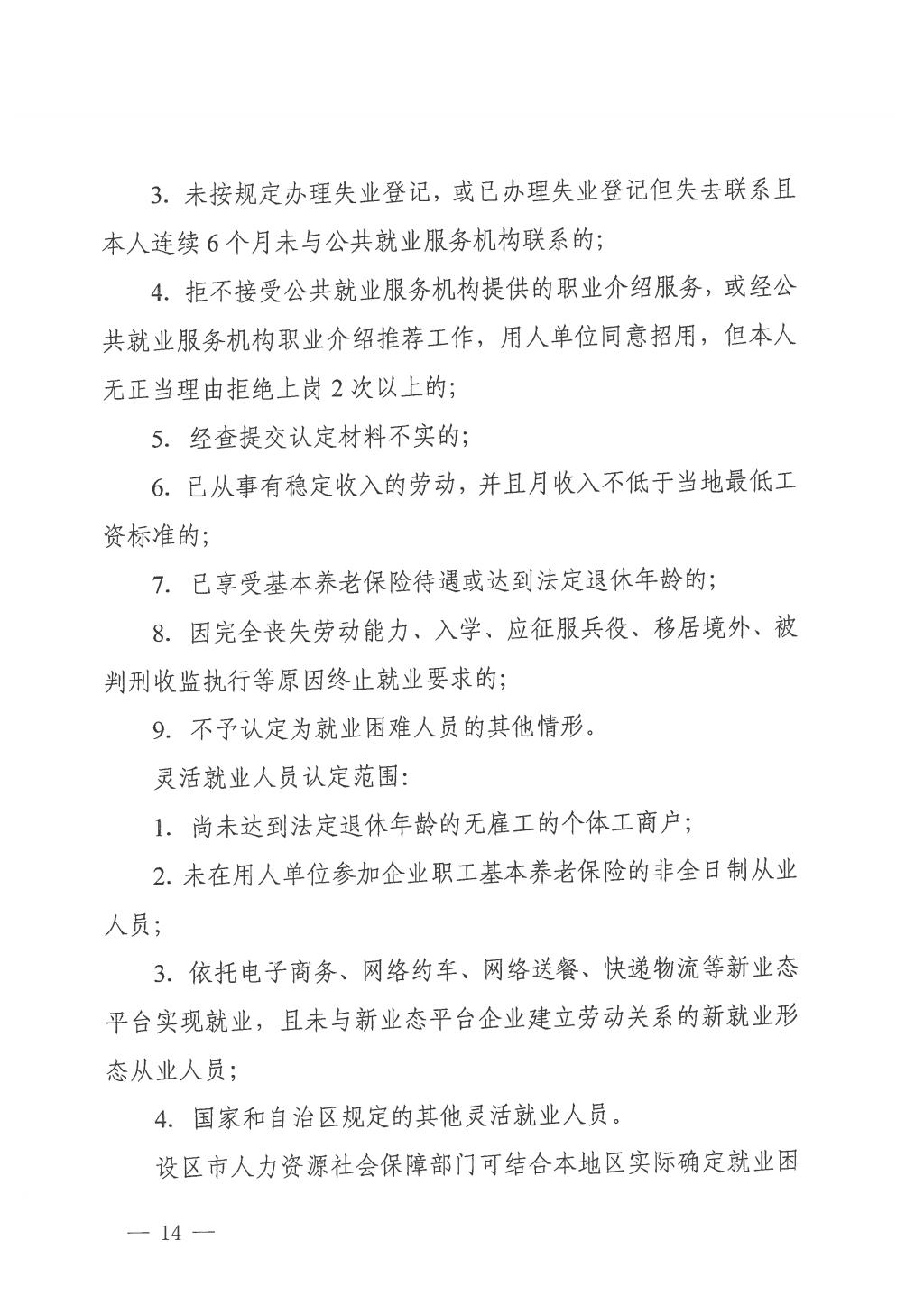
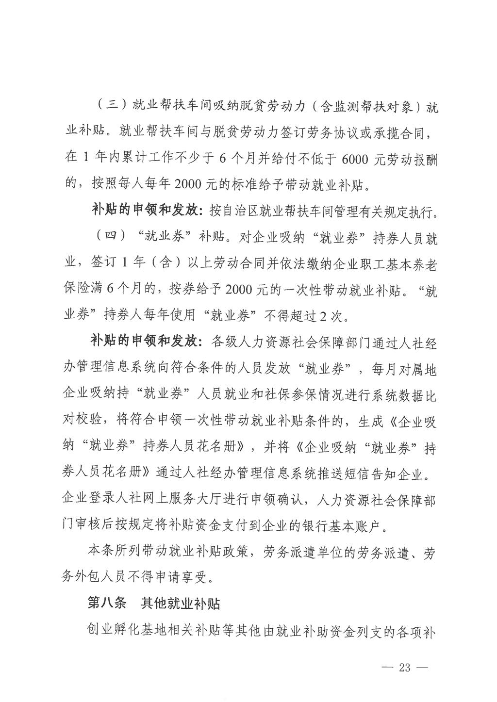
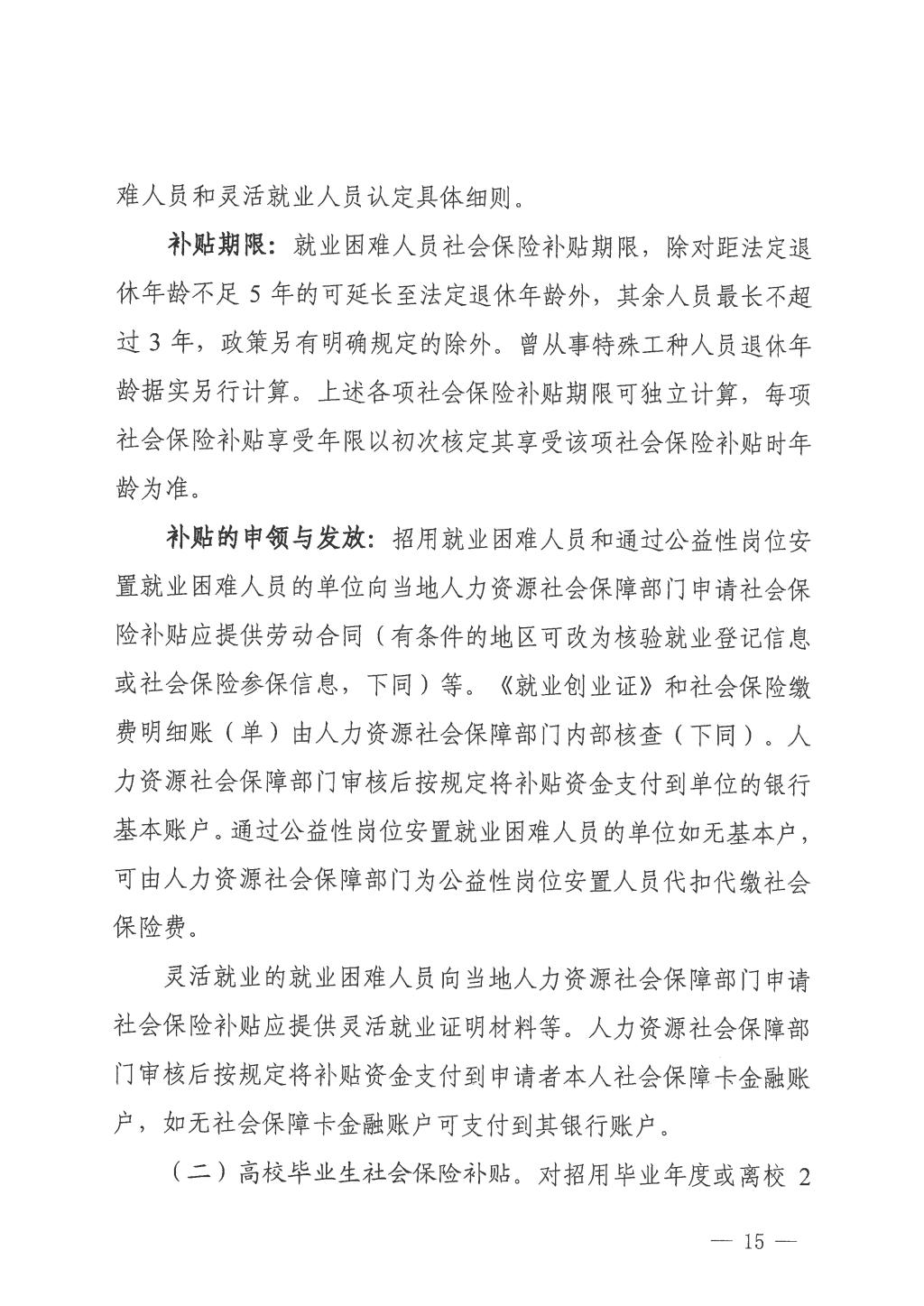
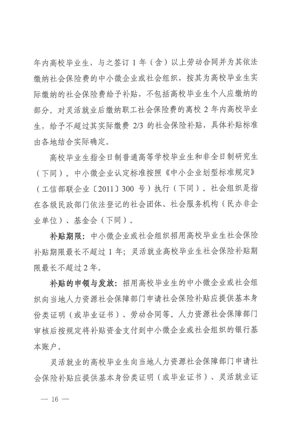
广西壮族自治区人力资源和社会保障厅广西壮族自治区财政厅关于印发《广西壮族自治区就业补助资金管理办法》的通知 发布者:培训中心 2024-03-01 已阅人次 上一条:桂林市人力资源和社会保障局关于印发《桂林市就业创业补贴实施细则》《桂林市职业技能培训补贴实施细则》的通知 关注我们